Эффективность портативных приборов, основанных на точных оптических методах, таких как перестраиваемая диодная лазерная абсорбционная спектроскопия ( TDLAS ), в значительной степени определяется корректностью метрологического обеспечения и надёжностью схемотехнической реализации [1, 2]. Задача обнаружения утечек метана с порогом чувствительности 5 ppm·м на расстоянии до 10 м требует регистрации крайне малых изменений сигнала (менее 0,001 %) на фоне шумов и нестабильностей. Это предъявляет высокие требования к стабильности электронных компонентов, точности алгоритмов обработки данных и обоснованности метрологических процедур.
Целью данной работы является описание комплекса метрологических и схемотехнических решений, разработанных для портативного TDLAS -детектора метана, включая вывод уравнения измерения, оценку неопределённости, разработку алгоритмов обработки и проектирование ключевых электронных узлов.
Основой для количественных измерений служит уравнение, выведенное из закона Бугера–Ламберта–Бера с учётом параметров оптической и электронной систем прибора:
CL = K пр ⋅Δ U ADC ,
где CL — измеряемая концентрация-путь метана в ppm·м, K пр — градуировочный коэффициент, Δ U ADC — полезный сигнал, выделенный из оцифрованного напряжения фотоприёмного устройства. Коэффициент K пр определяется однократно в процессе градуировки прибора по образцовой мере.
Оценка неопределённости измерений проведена в соответствии с ГОСТ Р ИСО 21748–2021. Установлено, что доминирующий вклад (до 10 %) вносит неконтролируемое изменение коэффициента отражения цели. С учётом других факторов — нестабильности коэффициента преобразования (≈3 %) и погрешности квантования АЦП — расширенная неопределённость ( k =2) результата измерения составляет ±21 %. Данная величина соответствует уровню современных портативных дистанционных газоанализаторов.
Алгоритмы обработки сигнала
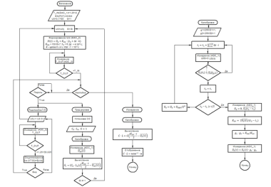
Для обработки слабого измерительного сигнала разработан специализированный алгоритм, реализуемый в микроконтроллере STM32F405RGT6 . Алгоритм включает:
- Синхронное накопление сигнала за 100 периодов модуляции для подавления случайных шумов.
- Автоматическую калибровку усиления тракта перед каждым измерением путём регулировки цифровых потенциометров в цепи фотоприёмного устройства (ФПУ).
- Выделение разности сигналов Δ U ADC между участками вне зоны поглощения и в её центре.
- Расчёт концентрации-пути по уравнению измерения и цифровое сглаживание результата.
Рис. 1. Блок-схема алгоритма обработки измерительного сигнала в микроконтроллере
Разработаны принципиальные электрические схемы трёх ключевых модулей прибора:
- Плата микроконтроллера (ПМК) на основе STM32F405RGT6 , обеспечивающая формирование управляющих сигналов, оцифровку данных с ФПУ (частота дискретизации 1 МГц) и реализацию алгоритмов обработки.
- Узел управления и питания (УУПИ), содержащий прецизионный источник тока для накачки DFB-лазера и контроллер термоэлектрического модуля (TEC) ADN8834 для стабилизации температуры лазерного кристалла с точностью ±0,01 °C.
- Фотоприёмное устройство (ФПУ) с двухкаскадным малошумящим усилителем на операционных усилителях AD8656 и LMP2022 . Общий коэффициент преобразования «ток–напряжение» составляет ≈131 МОм. Для регулировки усиления в цепи обратной связи установлены цифровые потенциометры AD5161 , управляемые по шине I²C.
Рис. 2. Схема функциональная, иллюстрирующая взаимодействие электронных модулей
Расчёт энергопотребления активных компонентов в режиме непрерывного измерения дал значение ≈3,1 Вт, что при использовании литий-полимерной батареи ёмкостью 3000 мА·ч обеспечивает автономность около 3,5 часов. Для выполнения требования технического задания (8 часов) предложено программно реализовать режим прерывистой работы с периодическим отключением лазера, системы термостабилизации и дисплея.
Заключение
Разработанный комплекс метрологических и схемотехнических решений для портативного TDLAS -детектора метана обеспечивает достижение целевой чувствительности 5 ppm·м при расширенной неопределённости измерений ±21 %. Предложенные алгоритмы обработки сигнала и модульная архитектура электронных узлов позволяют компенсировать дрейфы параметков и обеспечивают стабильность работы прибора в условиях эксплуатации. Полученные результаты могут служить основой для перехода к этапу опытного изготовления и испытаний.
Литература:
- Козлов С. А., Анисимов В. Н. Методы и приборы для контроля загрязнения атмосферы. М.: Химия, 1991.
- Werle P. et al. Near-infrared diode laser absorption spectroscopy for chemical analysis of gas mixtures // Applied Physics B. 1993.

